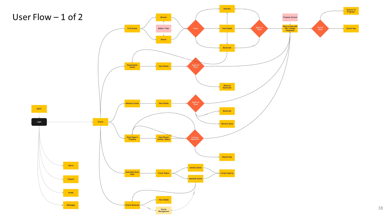
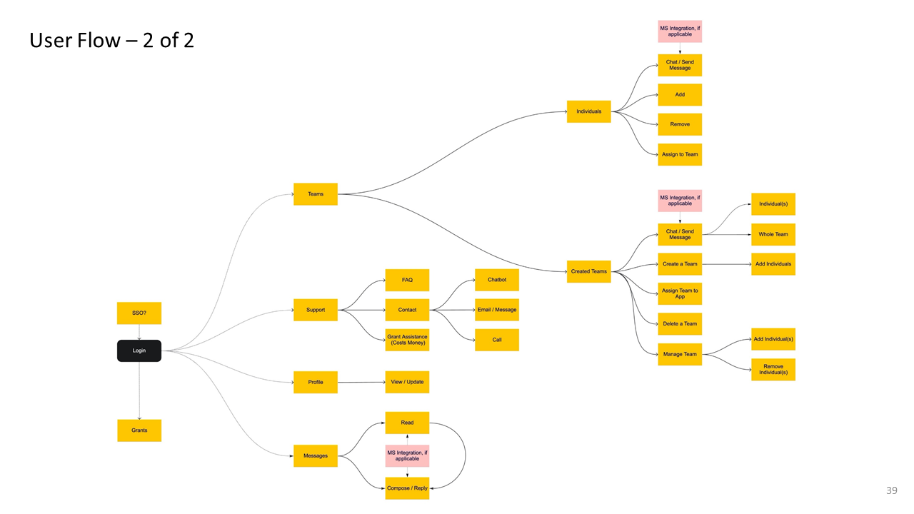
Omnisync makes a product to assist small business owners in applying for government grants called TurboSBIR. Omnisync would like to break into the academic grant market and worked with graduate students at the University of Baltimore to assist them with this. Market research, User research and UX design recommendations for the existing product were made to guide the company in their journey to bring Turbo Grant to market.

You may also like

Back to Top